Ky开元集团
搜索
内网系统
书记信箱
校长信箱
合作交流
人才招聘
图书馆
首页
学校概况
学校简介
组织结构
学校章程
学校领导
学校标识
学校位置
大事记
VR校园
校历
机构设置
党政机构与党群组织
教学及教辅单位
行政职能部门
党建思政
人才培养
招生工作
招生简章
答考生问
网上报名
就业创业
学生管理
继教学院
Ky开元集团电话(TEL):0871-67987186
内网系统
书记信箱
校长信箱
合作交流
人才招聘
图书馆
首页
学校概况
学校简介
组织结构
学校章程
学校领导
学校标识
学校位置
大事记
VR校园
校历
机构设置
党政机构与党群组织
教学及教辅单位
行政职能部门
党建思政
人才培养
招生工作
招生简章
答考生问
网上报名
就业创业
学生管理
继教学院
合作交流
国际交流
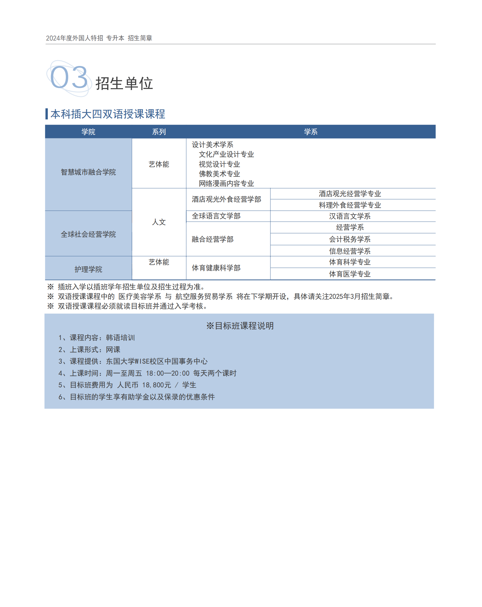
韩国东国大学专升本项目
韩国东国大学专升本项目
2024-07-08
来源:Ky开元集团
分享
上一篇:
泰国帕纳空皇家理工大学专升本项目
下一篇:
Ky开元集团与韩国东国大学WISE校区签署战略合作协议
返回列表