01
学院简介
工程与信息学院,坚持对标产业,对接企业,以就业为导向的人才培养思路,以学生发展为中心,积极参与现代职业教育体系建设,深化产教融合、校企合作,通过国家数字建筑行业产教融合共同体、全国工业软件行业产教融合共同体、国家新能源智能汽车行业产教融合共同体、国家测量与地理信息系统行业产教融合共同体、全国动画与多媒体行业产教融合共同体、云南数字创意行业产教融合共同体等多项平台的参与和建设,广泛整合行业企业资源,培养高素质技术技能人才。
学院现有专兼职教师28人,行业企业教师60余人,形成老中青结合、校企合作培养的专业知识强、实践能力专的师资队伍。学院建有拥有设计绘画、CG影视动画制作、数字创意、汽车维修、智能建造、BIM、工程测量等实践实训室及工作室,采用“企业岗位+校内工坊”的现代学徒制教学模式,对接真实职业场景和工作情景,在校内外实训实习基地、行业企业开展岗位实践,实现“岗课赛证创”一体化人才培养。
学院与小矮人快修、快马同行、昆明品茗软件、广联达、云南天谷科技、昆明建英建筑、云南交换空间、云南尚勤装饰、昆明本筑装饰等多家知名企业建立长期校企合作关系,构建“实操促技术技能提升,教学促综合能力提升,证书促就业能力提升”的人才培养模式。多年来学生在各级职业技能比赛中屡获佳绩,毕业生深受用人单位欢迎。
02
办学成果
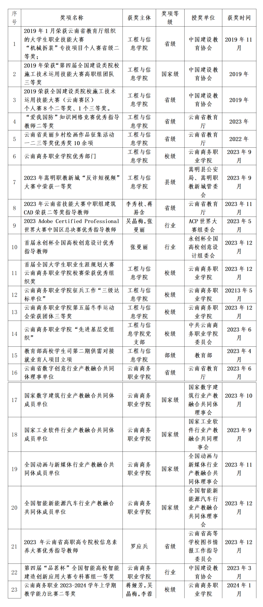
1.2023年云南省美丽乡村绘画作品征集活动一二三等奖优秀奖10余项;
2.2023年云南省技能大赛中职组建筑CAD荣获二等奖指导教师;
3.2023 Adobe Certified Professional 世界大赛中国区总决赛一等奖和优秀指导教师;
4.2023年首届永创杯全国高校创意设计大赛获多个二等奖、三等奖和优秀指导教师;
5.云南省数字创意行业产教融合共同体理事单位;
6.国家数字建筑行业产教融合共同体成员单位;
7.国家工业软件行业产教融合共同体成员单位;
9.全国动画与新媒体行业产教融合共同体成员单位;
10.全国智能新能源汽车行业产教融合共同体成员单位;
11.2023 年云南省高职高专院校信息素养大赛优秀指导教师;
12.第四届“品茗杯”全国智能高校智能建造创新应用大赛专科赛组一等奖等。

✦
•
✦
✦
左右滑动,查看更多
✦
03
专业介绍
04
实训
左右滑动,查看更多
05
师资队伍

李燕
副教授,高级工程师。曾获得过优秀任课教师、优秀教师,教师课堂教学技能大赛优秀奖等,并获得《浅谈职业教育建筑专业课堂教学改革》研究成果一等奖。
主讲课程:《钢筋工程量计算》 、《工程经济》等。

蒋娅芳
助教,双师。曾获校级说课比赛一等奖、教师教学能力比赛二等奖等、参与主持课题多项,教学秘书,主要承担软件技术类专业课程。
主讲课程:《Python语言程序设计》。

苏忆华
一级造价工程师,注册咨询工程师,建工教研室主任,主要承担工程造价专业教学。
主讲课程:《建筑工程数字化计价》。
06
典型毕业生(部分)
姓名:胡天平
班级:2018级汽修班
就业:云南恒脉汽车服务有限公司
专业:汽车检测与维修技术
姓名:线明甦
专业:工程造价
班级:20级工信综合班
就业:赵海通讯
姓名:字红文
班级:2021级工程造价一班
就业:云南盛飞承宇科技有限公司
编辑|张怡婷
初审|张厦
复审|梁久
终审|王琳琳
发布|招生办公室
